Sending Traces With Logs
Collector does not currently have native support for consuming traces, but traces can be considered a special form of logging. Until native support is created, we support sending spans via OTLP/HTTP log messages to collector instances, then parsing and reading them using the ADX Plugin within Grafana and Trace views.
Prerequisites
This example assumes you have Collector running using the quick-start. This example generates Spans and Traces with the standard OTel libraries, then sends them as OTel Logs via the Collector otel-log OTLP/HTTP endpoint.
The exported logs are configured with the attributes kusto.database = Logs and kusto.table = Traces to send all traces to a common Traces destination table in the Logs database.
Database Setup
Ensure you have a Logs database created in your ADX cluster with a Traces table. The table will be created automatically by the ingestor if it doesn't exist, based on the schema of the incoming log data.
Collection and Sending
The example code uses the Python OTel SDK to generate traces and forward them to Collector.
# Navigate to the example directory
cd docs/examples/python-trace-to-log
# Install Python dependencies
pip install -r requirements.txt
# Select a collector instance and port-forward (excluding singleton collector)
COLLECTOR_POD=$(kubectl get pods -n adx-mon -l adxmon=collector --no-headers | grep -v 'singleton' | head -n 1 | awk '{print $1}')
echo "Port-forwarding to collector pod: $COLLECTOR_POD"
kubectl port-forward -n adx-mon $COLLECTOR_POD 9091:8080 &
# Wait a moment for port-forward to establish
sleep 2
# Run the trace generator
make run
After running the example, check the Traces table in your ADX Logs database. Note that data will appear after the default 5-minute Kusto ingestionbatching policy delay.
Exported Log Format
To match a similar format to the stdout exporter in some SDKs, the OTel log Body field is a map with the following format. The Body should be a dict instead of serialized json.
{
"SpanContext": {
"SpanID": "4208d469cd04f158",
"TraceFlags": "01",
"TraceID": "e575f08a72bc914a309d525cfda42e6d"
},
"StartTime": "2026-01-06T03:45:16.8687599Z",
"Attributes": {
"validator": "schema_v1"
},
"Name": "validate_request",
"SpanKind": "INTERNAL",
"EndTime": "2026-01-06T03:45:16.9191787Z",
"Parent": {
"SpanID": "a9331e448a37e860",
"TraceFlags": "01",
"TraceID": "e575f08a72bc914a309d525cfda42e6d"
},
"Events": [
{
"Attributes": {
"valid": true
},
"Name": "validation_complete",
"Time": "2026-01-06T03:45:16.9191276Z"
}
],
"Status": {
"Code": "UNSET",
"Description": ""
},
"Resource": {
"service.name": "python-trace-example",
"service.version": "1.0.0",
"telemetry.sdk.language": "python",
"telemetry.sdk.name": "opentelemetry",
"telemetry.sdk.version": "1.39.1"
}
}
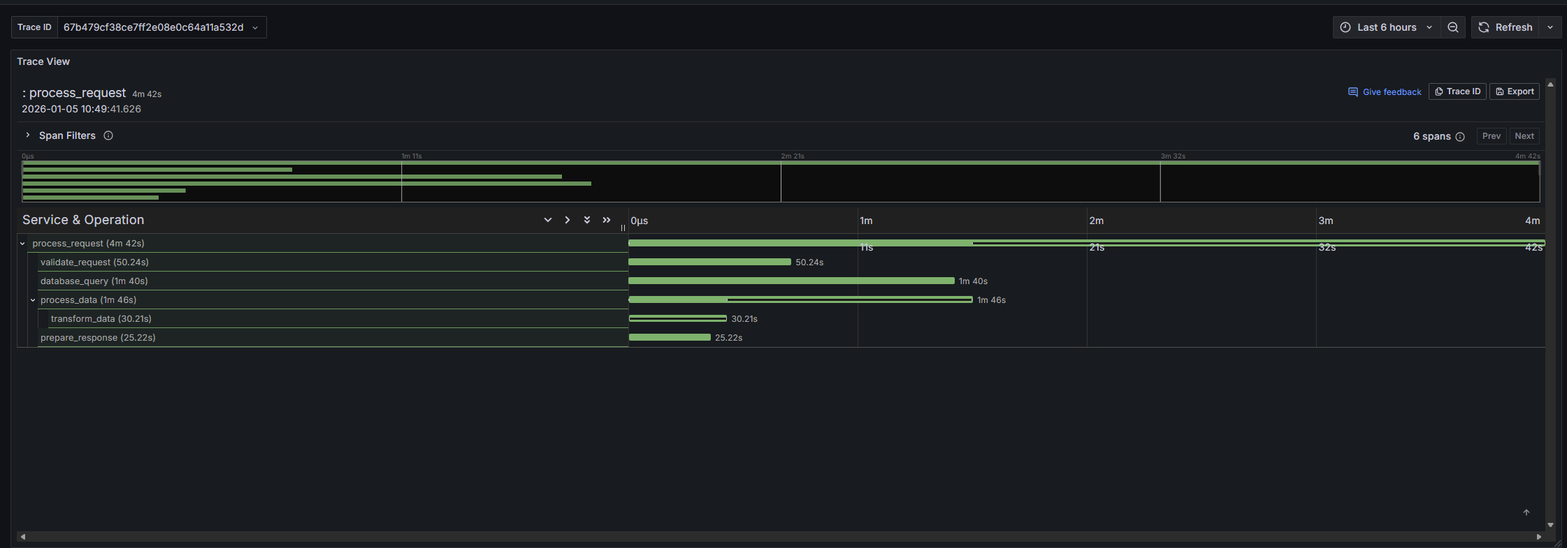
Viewing
Grafana has a Traces panel that can render the results of a trace with associated spans. In combination with the Azure Data Explorer data source, we can query ADX and visualize traces. To render properly, Grafana expects a set of rows with a single common traceId and specific schema.
The example queries below assume your traces are sent to a Traces table and the dashboard has a traceID variable defined as described in the Grafana Traces documentation.

Query to populate values for traceID variable
Query to get set of spans for a given traceID
Traces
| where $__timeFilter(Timestamp)
| extend trace = Body
| extend spanContext = trace.SpanContext
| extend parent = trace.Parent
| extend resource = trace.Resource
| where tostring(spanContext.TraceID) == "$traceID"
| extend attributes = trace.Attributes
| project
timestamp = Timestamp,
traceID = tostring(spanContext.TraceID),
spanID = tostring(spanContext.SpanID),
parentSpanID = tostring(parent.SpanID),
serviceName = tostring(resource["service.name"]),
operationName = tostring(trace.Name),
startTime = todatetime(trace.StartTime),
duration = datetime_diff('microsecond', todatetime(trace.EndTime), todatetime(trace.StartTime))